Le Tea Party, mouvement anti-gouvernement et anti-taxes, porte l’ADN des grands cigarettiers américains. Une filiation révélée par des scientifiques qui se sont donnés la peine d’éplucher The Legacy Tobacco Documents, soit 6 millions de notes internes rendues publiques en 1998, lors des grands procès de l’industrie du tabac.
« Tea Party » : mouvement populaire né à la suite d’importantes manifestations anti-plan de sauvetage du secteur bancaire, en 2008. Voilà pour la définition officielle. On savait le mouvement anti-taxes financé par des dizaines d’entreprises et de milliardaires. Mais un article récent publié dans le très sérieux Tobacco Journal révèle que cette réaction « spontanée » à la politique d’Obama a en réalité été créée de toute pièce par l’industrie du tabac, dès la fin des années 1980. Cette étude menée par trois professeurs de médecine de l’université de San Francisco vient ébranler toute la mythologie du Tea Party.

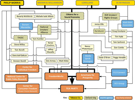
Flashback. Dans les années 1980, Philip Morris et consorts lancent une vaste campagne estampillant toute mesure de santé publique ou de taxation de cigarettes comme une « atteinte aux droits des fumeurs ». Sous couvert de défense de choix de vie individuel, l’industrie lutte bec et ongles pour défendre ses profits. Elle encourage les fumeurs à « défendre leurs droits ».
Dès 1989, le Philip Morris magazine compare la taxation des cigarettes à celle sur le thé à laquelle se sont opposées les Américains durant la Boston Tea Party en 1773 [révolte anti-taxes contre le Parlement Britannique, ayant conduit à la guerre d’Indépendance, ndlr]. En 1990, Tim Ryde, le directeur national de RJR (fabriquant des paquets de Camel, Winston, etc) a l’idée de créer ce qui deviendra le Tea Party : « forger des coalitions autour de l’idée de liberté de choix et de vie privée (…). »
Il développe sa stratégie : « Nous devons forger ces coalitions en suivant deux voies : a) une voie populaire (…) et locale ; b) une voie nationale et intellectuelle, avec ses entrées dans les couloirs de Washington, DC et de New York. In fine, il devra s’agir d’un “mouvement”, d’un effort national pour changer ce que les gens pensent du rôle du gouvernement (et des grosses entreprises) dans nos vies. » On ne saurait être plus clair !
L’industrie s’allie au groupe politique fondé par les milliardaires Koch, Citizens for a Sound Economy (Citoyens pour une économie saine, CSE), qui prêche pour moins d’intervention de l’État depuis 1984. Les cigarettiers financeront CSE à hauteur d’au moins 5,3 millions de dollars entre 1991 et 2002. Ils continuent également leur campagne d’influence via les groupes de défense des droits des fumeurs. Ainsi, les adhérents des groupes de défense des droits des fumeurs du Massachusetts reçoivent un courrier en 1993 : « Les Yankees n’aiment pas les taxes injustes, rappellez-vous la Tea Party de Boston ! »
En 2002 (six ans avant sa naissance « spontanée »), CSE créé le site du Tea Party, un parti « ouvert à tout Américain estimant que nos taxes sont trop élevées et le code des impôts trop compliqué ». CSE s’est depuis scindé en Americans for Prosperity [Américains pour la prospérité] et Freedom Works [La Liberté en marche], deux fondations qui parrainent le Tea Party tel qu’on le connaît aujourd’hui, toujours en partie financé par les cigarettiers.


Laisser un commentaire